發布時間:2025-08-30 10:32 文字大小: [ 大 中 小 ] 瀏覽次數:
2025年秋季學期無錫市區中小學
(幼兒園)收費表
新鮮出爐
01
無錫市區公辦幼兒園收費表

2025年秋季學期全市所有公辦幼兒園不再收取大班兒童保育教育費;所有民辦幼兒園參照當地同類型公辦幼兒園收費標準減免大班兒童保育教育費。
02
無錫市區公辦小學收費表

03
無錫市區公辦初中收費表

04
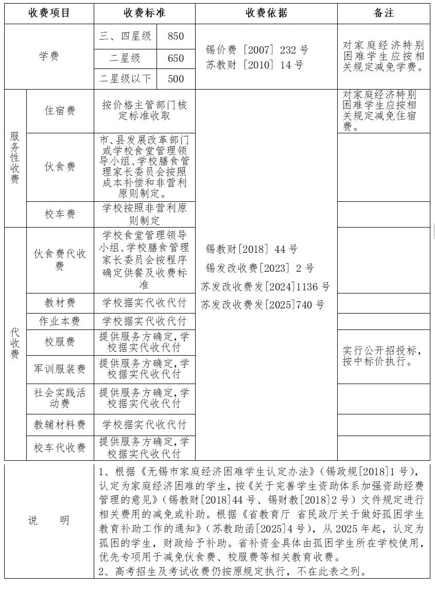
無錫市區公辦普通高中收費表

05
無錫市公辦中等職業學校收費表

06
無錫市區民辦中小學(幼兒園)收費說明

教育收費咨詢舉報投訴電話
市發展改革委咨詢電話:81825031
市教育局咨詢電話:68789000
市市場監督管理局舉報投訴電話:12315
江陰市、宜興市中小學(幼兒園)收費標準由江陰市、宜興市公布。
來源:無錫教育
當前位置:













